We at MTDC are dedicated to expanding tourism in Maharashtra. We manage numerous resorts and restaurants across the state, offering heritage walks, adventure activities, aquatic sports and curated tour packages so visitors can explore the richness of Maharashtra.
Embracing Maharashtra’s cultural heritage, our resorts offer comfortable stays with exclusive views, while our restaurants serve local specialties. From tranquil beaches and serene mountains to pilgrimage sites and forests, we strive to create memorable experiences for every traveller.
We not only promote resorts but also restaurants at prime locations where visitors can enjoy local cuisine with a backdrop of rich heritage. We cater to every kind of traveller by offering stays and experiences at some of the best destinations Maharashtra has to offer.

Profits from our resorts are re-invested in properties to make them more user-friendly and environmentally responsible, ensuring we preserve the natural habitat around us.

As a government body, we create opportunities for local communities by generating employment and encouraging self-sufficient and eco-friendly living.

Known for our service in the hospitality sector, we take pride in ensuring guests experience comfort and joy. Many resorts have in-house restaurants that serve acclaimed local cuisine.

We celebrate our heritage by showcasing local culture, food, music and dance, and by educating visitors about the region’s history and traditions.
“To provide leadership and play a catalytic role in the development of tourism infrastructure in the State and to achieve excellence in strategic business operations through professionalism, efficiency, value for money and customer satisfaction.”
“To make MTDC the preferred service provider in the hospitality industry with modern infrastructure and facilities, focusing on conservation, local empowerment and positioning as a premier PSU in the sector.”
Maharashtra Tourism Development Corporation Limited (MTDC) was incorporated as a State Government company under the provisions of the Companies Act, 1956. The Registered Office is at Churchgate, Mumbai.
MTDC has played a key role in the development of infrastructure required by the rapidly growing tourism traffic into the State and has been a prime mover in the development, promotion and expansion of tourism in Maharashtra.
Apart from developing one of the largest hotel chains in the State, MTDC offers facilities like conducted tours, boating, tourist reception centers, centralized/online reservations, convention services and customized tour packages.
Working on the philosophy of public sector development, MTDC continues to expand its reach and upgrade its services, contributing significantly to the State’s tourism landscape.

Shri. Shambhuraj Vijaydev Shivajirao Desai
Hon’ble Minister of Tourism
Chairman, MTDC & Non-Executive Director

Shri. Shambhuraj Vijaydev Shivajirao Desai
Hon’ble Minister of Tourism
Chairman, MTDC & Non-Executive Director

Shri. Shambhuraj Vijaydev Shivajirao Desai
Hon’ble Minister of Tourism
Chairman, MTDC & Non-Executive Director

Shri. Shambhuraj Vijaydev Shivajirao Desai
Hon’ble Minister of Tourism
Chairman, MTDC & Non-Executive Director

Shri. Shambhuraj Vijaydev Shivajirao Desai
Hon’ble Minister of Tourism
Chairman, MTDC & Non-Executive Director

Shri. Shambhuraj Vijaydev Shivajirao Desai
Hon’ble Minister of Tourism
Chairman, MTDC & Non-Executive Director

Shri. Shambhuraj Vijaydev Shivajirao Desai
Hon’ble Minister of Tourism
Chairman, MTDC & Non-Executive Director

Shri. Shambhuraj Vijaydev Shivajirao Desai
Hon’ble Minister of Tourism
Chairman, MTDC & Non-Executive Director

Shri. Shambhuraj Vijaydev Shivajirao Desai
Head of Department
Maharashtra Tourism Development Corporation

Shri. Shambhuraj Vijaydev Shivajirao Desai
Head of Department
Maharashtra Tourism Development Corporation

Shri. Shambhuraj Vijaydev Shivajirao Desai
Head of Department
Maharashtra Tourism Development Corporation

Shri. Shambhuraj Vijaydev Shivajirao Desai
Head of Department
Maharashtra Tourism Development Corporation

Shri. Shambhuraj Vijaydev Shivajirao Desai
Head of Department
Maharashtra Tourism Development Corporation

Shri. Shambhuraj Vijaydev Shivajirao Desai
Head of Department
Maharashtra Tourism Development Corporation

Shri. Shambhuraj Vijaydev Shivajirao Desai
Head of Department
Maharashtra Tourism Development Corporation

Shri. Shambhuraj Vijaydev Shivajirao Desai
Head of Department
Maharashtra Tourism Development Corporation
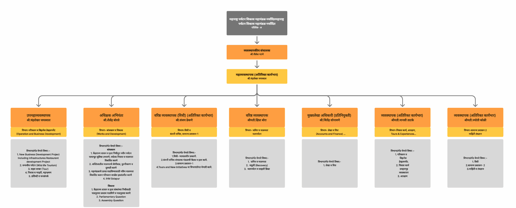
Organizational Hierarchy
